EQ部のチェックをしましたが特に左右で異なる部分は見受けられませんでした。
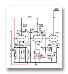
次にカソードのパスコンをチェックしたときに回路図の赤丸で囲んだ100u16vとあるところに使用した湿式タンタルの値がRchは正常なのに、Lchは485pfという異常な値を示しました。一見新しそうに見えて完全に容量抜けしていました。これを臨時に固体タンタルで代用してRIAA偏差を測定してみたところ左右とも20~20kHzの間が±1db内に収まっています。湿式タンタルの入手
をしないといけませんが、取りあえずこの状態で慣らしてみます。


