市販プリント基板によるプリアンプの製作(11)

 製作の為にはまず部品集めです。この時が一番楽しいときかもしれません。色々な部品が集まってくるとそれだけでワクワクします。今回は半導体は手持ち部品、フィルムコンデンサーはAmazon、電解コンデンサーはヤフオクとRSコンポーネンツ、抵抗と真空管ソケットはGarrett Audio 、EQ部のスチコンは手持ちという形で集めました。
DSC06870
DSC06875DSC06871
DSC06876DSC06873
DSC06874DSC06872

基板の到着は後1週間くらいはかかりそうです。

カテゴリー: Preamp | コメントを残す

市販プリント基板によるプリアンプの製作(10)

WS000155DSC06869
なかなかパワーアンプのケースが中国から届かないので目先を変えてプリアンプの試行をすることにしました。
AliExpressでプリアンプ用の基板を見ていると和田真央氏によるManrantz7改良型の回路基板が良く目につきます。回路の特徴は1段目2段目はほぼオリジナルと同じで3段目がSRPP回路になっていて、オリジナルのカソードフォロワーと異なっています。ここで疑問が涌いてきます。和田真央なる人物は実在するのか、その回路はLUXのCL32などと違いがあるのかなど。色々検索してみましたがなかなか中心に辿り着けません。でもその回路が発表されたのが『ラジオ技術1969年2月号』だということが判明しました。残念ながらその号は持っていませんので、ネット上で見れるところはないかと探しましたが、国立国会図書館の蔵書にあり、閲覧可能になる予定だと書いてありましたが、現時点では著作権等の調整中で閲覧不可でした。諦めかけて最後に自分の所有しているラジオ技術社発行の『集大成プリアンプ』という本の記事を見ていくと「プリアンプ回路設計の系譜」(是枝重治氏著)という記事の「第4章ユニークなアマチュア作品群」という中になんとその回路が取り上げられていました。ラッキーです。これでAliExpressで売っている基板で一度試してみようという気になりました。
和田茂SRPP_Pre1和田茂SRPP_Pre2和田茂SRPP_Pre3
和田真央氏はいませんでしたが、和田 茂氏は実在しMarantz7を改良した回路を発表されていました。氏のオリジナルの定数と回路でEQ回路を製作して音質を確認したいと思います。

参考までにNF型EQの最終段をSRPPタイプにしている回路を載せておきます。2つは同じ『集大成プリアンプ』に製作記事として掲載されてある上杉佳郎氏が『ラジオ技術』誌1973年4月号に発表されたC22発展型回路と川西哲夫氏が1973年12月号に発表されたEQ回路です。後2つはLUXのCL32とCL34の回路です。
上杉佳郎SRPP_Pre_EQ1川西EQ回路図
CL32_EQ回路図luxman_cl34_EQ

カテゴリー: Preamp | コメントを残す

電流帰還PowerAmpの製作(4)

 Aliexpressで注文した定電圧電源KIT、アルミケースがコロナ感染の影響でなかなか届きません。注文したものは3点です。
1.定電圧電源KIT  2.アルミケース(小)  3.アルミケース(大)
TR安定化電源2TR安定化電源1

アルミケース小1

アルミケース小2

 

 

 

 

 

 

 

アルミケース大2アルミケース大1

 

 

 

 

 

 このうち定電圧電源KITは先日届きましたがそれでも20日以上掛かりました。アンプケースは2つとも未到着です。特にアンプケース(小)は4月25日の注文ですから1カ月以上掛かっていることになります。中国の税関は通過したことになっているので、飛行機の便の関係か何かがネックになっているのでしょう。今回使用するのはアンプケース(大)の方でこちらは5月27日に注文したのでまだ中国国内にある状態です。

 定電圧電源KITは$33でしたし、サイトの説明に放熱器とネジは付属しないとか書いてあったので期待していなかったのですが、届いた箱を開けてみたらすべての部品が揃っていました。抵抗は大容量のものを除いてDALEのRN55Dが付いてきます。前購入したものと変わった点は基板上の放熱器がより大きくなったくらいです。
DSC06866DSC06867

カテゴリー: Mainamp | コメントを残す

ヤフオクの送料で稼ぐ業者に迂闊にも引っ掛かりました

 何気なくヤフオクでフィルムコンデンサーを物色していたところPARC Audioのフィルムコンデンサーが格安で出品されていて、喜んでその流れで即決で落札してしまいました。そして取引の段階で、送料が宅配便1280円という法外な設定になっていることに気付き、あのマスクやアルコール消毒液と同じ本体価格は安くして、送料で稼ぐあの商売だと気が付きました。取引連絡で発送方法の変更を希望しても、発送は他社に委託しているので変更できないという返事でした。結局キャンセルする煩わしさもあり2.2uF400V2個で送料込みで1666円と高い買い物になってしまいました。コイズミ無線で購入したら本体800円、送料370円、計1170円で買えたのに、欲を出したばっかりにこんな詐欺的な商売に引っ掛かってしまいました。皆さんお気を付け下さい。

[追記]この商売の仕組みが判りました。送られてきた封筒を見ると、アマゾンのギフトになっていました。アマゾンを覗いてみると、同じ商品が送料込みで940円で売られています。出品者は送料を1280円に設定していますから、誰かが入札すると入札額+340円が出品者の純利益になり、おまけに発送作業は全てアマゾンがギフト品として処理してくれるのでパソコンの前でキーボードを叩いているだけでいいという仕組みです。感心しました。

カテゴリー: Parts | コメントを残す

電流帰還PowerAmpの製作(3)

 リニューお気楽でないPA基板の詳細について紹介します。といっても写真だけです。DSC06861DSC06863

DSC06865DSC06862

DSC06864

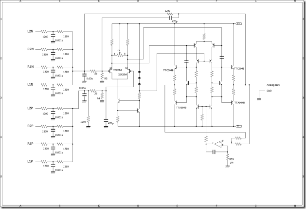
リニューお気楽でないPA回路図&変更点

カテゴリー: Mainamp | コメントを残す

電流帰還PowerAmpの製作(2)

まずは部品集めですが、定電圧電源基板キットはAliexpressで入手済みです。このキットは元々NAIM AUDIOのNAP-250というパワーアンプ用に企画されたもののようですが、一部オリジナルとは違う部分もあります(負電源の最終段)。最大で13A供給できると書いてあります。ただ片ch分の一個しか注文しなかったので本番ではもう一個追加注文することになりそうです。
一番悩んだのがトロイダルトランスです。RSコンポーネンツでも入手できたのですが値段が高いと感じました。色々探した結果Baksという輸入パーツ商社さんから購入することにしました。値段は30v2回路160wが@4000円以下で購入できました。
回路については、多くの方々の製作例がブログ等に載っていますので参考にさせていただきました。この2SK134/2SJ49という石はゲートのバイアスがFETの中ではかなり低くほぼトランジスター並みという資料より、バイアス周りの抵抗、VRはトランジスターでの製作例から数値を参考にしました。DSC06851

いよいよ実際の製作に入るわけですが、本番前にバラックセットで試験しました。片chのみの製作としました。この状態で電源電圧が±35vになりました。VR2を左に回し切った状態で77mA出力段の電流が流れており、90度ほど回転させると150mAになりました。DSC06857電気的には正常でしたが、出力の波形を見ると明らかに発振しています。DSC06860参考にし

た多くの例でゲートの発振止め抵抗はマニュアルの100Ωに対して10Ωにしてあることが多く、私も10Ωで試しましたがダメでした。次に680Ωで試すとOK、ではと100Ωにすると出力が少し上がった段階で発振が起こりダメ。最終的に360Ωにしました。

カテゴリー: Mainamp | コメントを残す

電流帰還PowerAmpの製作(1)

 今回のAK4499DualMonoDACの製作にはお気楽オーディオキットさんの基板に大変お世話になりました。その中でDAC基板もさることながら、DISC-DIFIV基板の良さに感化されて、パワーアンプ基板にも興味がわいて、ちょうど埃をかぶった数十年前に作った2SK134/2SJ49アンプがあったので、この古いMOSFETを使ってアンプを作ってみることにしました。
 ICを使ったアンプはこの間TDA1552Q、LM3875、LM3886、TA2020-020、TDA7294(未完)など作ってきました(一番気に入って今でも使っているのはTA2020-020のアンプです。)が、ディスクリートの半導体アンプを作るのは数十年ぶりです。
 お気楽オーディオキットさんは相変わらず注文したら速攻で翌日には届くという素早さで有り難いです。
 さて、アンプの構想ですが、キーデバイスとしてトロイダルトランス、パワー段用定電圧レギュレーター、リニューお気楽でないPA基板、2SK134/2SJ49を考えました。

DSC06854

TR安定化電源2

リニューお気楽でないPA基板DSC06852

カテゴリー: Mainamp | コメントを残す

AK4499 Dual Mono DAC の製作(6)

DSC_0051 DSC_0049
 やっと完成しました。と言ってもまだ蓋を閉められるところまでは行っていません。取り敢えず音に関しては95%くらいのところまではやるべきことはやったという状況です。
 なぜ、こんなに長く掛かったかといいますと、DAC基板以降の部分で片chにトラブル(中味は自分の間違い)が発生し、その解決に時間が掛かったということです。DAC基板以降にはIV変換部とLPF+差動合成部があります。どちらが不具合を起こしているのかを確認するためLPF+差動合成部を左右逆に接続して鳴らしてみました。結果逆chが不良になったので不具合はLPF+差動合成部にあると判りました。最初半田付け不良を疑い、何か所も半田付けを補強しましたが変化なし。次に各Trの電圧を計測していくと左右で異なる電圧を示す箇所が出てきました。しかしこれが部品の異常かまた他の原因なのかが判別できずに長い時間が過ぎていきました。もう諦めて、新しくLPF+差動合成基板を全部作り直そうかという気にもなりましたが、もう一度基板のパターンと回路との整合性を見ていくと、やっと間違いが見つかりました。本来切り離さないといけないパターン部分に気付かず、カットし忘れていました。この部分をカットしそれに伴い必要になるジャンパー線を半田付けし不具合は解消しました。
 そしてシステムに入れて音出ししました。いい音です。AK4497DACも相当いい音がしていましたが、それを明らかに上回る音です。この状態で数日間試聴を繰り返しました。すると、段々課題も見えてきました。
 1.DSD再生時に何か操作をするとブチという結構大きなノイズが出る。
 2.出力レベルが他の機器と比べてかなり高い。
 3.音が少し硬めで優等生過ぎる。
これらの解決策として以下の通りの改修を加えます。
 1.DDCをXMOS基板からMUTING出力のあるAMANERO COMBO384に変更し
            MUTING回路を追加する。
 2.帰還回路の抵抗値を変更する。(未実施)
 3.使用する半導体を変更する。
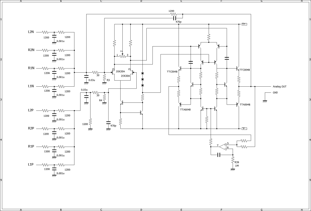
 (2SA1015/2SC1815→2SA608/2SC536、TTA004B/TTC004B→2SA1546/2SC4001)MUTING回路はTrによる基板を製作済みですが未装着です。(最後に装着予定)
この中の半導体の変更は音に更に大きな変化をもたらしました。音がより生き生きと力強く鳴り出しました。真空管を変えると音が変化することは常に体験することですが、今回半導体でも素子によって大きく音が変化することを初めて体験しました。
内部説明

カテゴリー: DAC | コメントを残す

AK4499 Dual Mono DAC の製作(5)

 パーツの数が多いのでケースに入れるのに苦労しています。組み込む順番を間違えると配線できなくなります。現在7割くらいの完成率でしょうか。急がずに、確実な配線を目指してやっています。信号ラインの配線が長いのが気になっていますが、取り敢えず完成させてみます。

DSC06846

DSC06847

 なんとかすべての基板が納められる目途がつきました。もし一発でうまくいかなかった時は悲惨な目に合うかな。
DSC06848

カテゴリー: DAC | コメントを残す

AK4499 Dual Mono DAC の製作(4)

 主要な構成部品が揃ってきました。DAC基板については既に完成しましたので、その他の部分です。
DSC06828
 まず、IV変換部ですが、苦労の末やっと4枚8ch分の基板が完成しました。最後のチェックで4枚の基板のうち1枚が差動増幅がうまく働かず手詰まりになってしまいました。最後にDCサーボ回路のオペアンプを交換してみたら嘘のように正常に動作しました。

DSC06830
 LPF部と差動合成部はデータシートに掲載されていたDSD再生用数値にCRを決定しましたが、果たしてその通りに動作してくれるのでしょうか。

DSC06833DSC06835
 電源はDAC部に+5V、USB to I2S入力部に+3.3V、IV変換・差動合成部に±15Vを供給できるように中国製のRコアトランスを2個Aliexpressで購入しました。レギュレーターには調整が簡単で音が良い横濱アリスのLEDレギュレーターを使用しました。

DSC06839
 これらのパーツを組み合わせてシャーシに納めていくのですが結構狭苦しくなりそうです。取り敢えず各パーツを並べてみました。

カテゴリー: DAC | コメントを残す