市販プリント基板によるプリアンプの製作(10)

WS000155DSC06869
なかなかパワーアンプのケースが中国から届かないので目先を変えてプリアンプの試行をすることにしました。
AliExpressでプリアンプ用の基板を見ていると和田真央氏によるManrantz7改良型の回路基板が良く目につきます。回路の特徴は1段目2段目はほぼオリジナルと同じで3段目がSRPP回路になっていて、オリジナルのカソードフォロワーと異なっています。ここで疑問が涌いてきます。和田真央なる人物は実在するのか、その回路はLUXのCL32などと違いがあるのかなど。色々検索してみましたがなかなか中心に辿り着けません。でもその回路が発表されたのが『ラジオ技術1969年2月号』だということが判明しました。残念ながらその号は持っていませんので、ネット上で見れるところはないかと探しましたが、国立国会図書館の蔵書にあり、閲覧可能になる予定だと書いてありましたが、現時点では著作権等の調整中で閲覧不可でした。諦めかけて最後に自分の所有しているラジオ技術社発行の『集大成プリアンプ』という本の記事を見ていくと「プリアンプ回路設計の系譜」(是枝重治氏著)という記事の「第4章ユニークなアマチュア作品群」という中になんとその回路が取り上げられていました。ラッキーです。これでAliExpressで売っている基板で一度試してみようという気になりました。
和田茂SRPP_Pre1和田茂SRPP_Pre2和田茂SRPP_Pre3
和田真央氏はいませんでしたが、和田 茂氏は実在しMarantz7を改良した回路を発表されていました。氏のオリジナルの定数と回路でEQ回路を製作して音質を確認したいと思います。

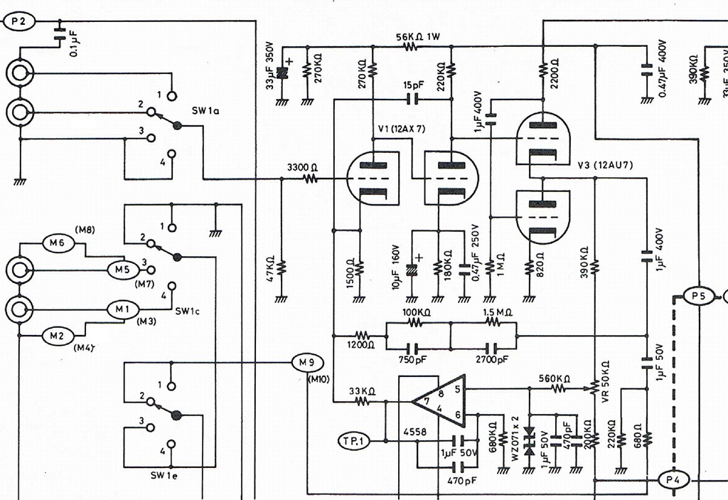
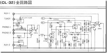
参考までにNF型EQの最終段をSRPPタイプにしている回路を載せておきます。2つは同じ『集大成プリアンプ』に製作記事として掲載されてある上杉佳郎氏が『ラジオ技術』誌1973年4月号に発表されたC22発展型回路と川西哲夫氏が1973年12月号に発表されたEQ回路です。後2つはLUXのCL32とCL34の回路です。
上杉佳郎SRPP_Pre_EQ1川西EQ回路図
CL32_EQ回路図luxman_cl34_EQ

カテゴリー: Preamp パーマリンク

コメントを残す

このサイトはスパムを低減するために Akismet を使っています。コメントデータの処理方法の詳細はこちらをご覧ください