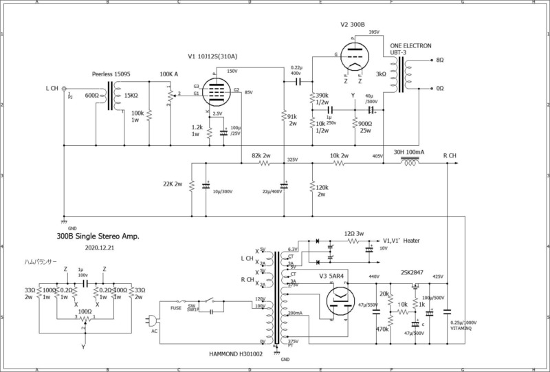
以前にエイフルのPX25アンプか何かのKITのシャーシがヤフオクに出ていたのを落札し、エイフルの300BアンプKITとほぼ同じ回路でアンプを作っていましたが、常用のアンプにはVT-52アンプが定着してしまい、このアンプはあまり日の目を見なくなったので思い切って今まで製作したことのなかった、WE91B回路のアンプに改造してみることにしました。さてどうなりますことやらお楽しみに。
Calendar
-
最近の投稿
アーカイブ
- 2026年2月
- 2026年1月
- 2023年11月
- 2023年9月
- 2022年3月
- 2022年2月
- 2022年1月
- 2021年12月
- 2021年11月
- 2021年8月
- 2021年7月
- 2021年5月
- 2021年4月
- 2021年3月
- 2021年2月
- 2021年1月
- 2020年12月
- 2020年7月
- 2020年6月
- 2020年5月
- 2020年4月
- 2020年3月
- 2020年2月
- 2020年1月
- 2019年10月
- 2019年9月
- 2019年2月
- 2018年7月
- 2018年6月
- 2018年5月
- 2018年4月
- 2018年3月
- 2018年2月
- 2018年1月
- 2017年9月
- 2017年8月
- 2017年2月
- 2016年10月
- 2016年2月
- 2015年10月
- 2015年8月
- 2014年10月
- 2014年9月
- 2013年12月
- 2013年11月
- 2013年10月
- 2013年9月
- 2013年5月
- 2013年4月
- 2013年3月
- 2013年2月
- 2012年12月
- 2012年11月
- 2012年10月
- 2012年9月
- 2012年7月
- 2012年6月
- 2012年4月
- 2011年8月
- 2011年7月
- 2011年6月
カテゴリー
メタ情報

