UNISON RESEARCH Simply Italy の保守+α(1)

 近所のJAZZ喫茶さんのアンプを修理したきっかけで、そこによく来られるお客さんのアンプを点検保守することになりました。そのアンプがUNISON RESEARCH のSimply Italyです。
SIMPLY

 相談された時の改善してほしい問題はノイズということでした。特にジーというノイズが最近するようになったということで、まずノイズの測定を行いました。出力端子に5kΩ:8Ωの余っているトランスを2次側をアンプに1次側を測定機に接続して測定しました。最初は所有者が使用されていたACコード(2線の4m近くあるもの)を使用したところ2.3mvという結構高い値が出ました。次に私のBELDENの3線のシールド付きで2mのコードで測定してみたところなんと0.36mvまで下がりました。ひょとしたらジーという雑音もその辺から由来するものではと思いました。
 次に取り敢えず、中をみるために裏蓋を外しました。そこからがかなりの難仕事でした。プリント基板の裏側を見ようとしたのですが、そのためには前面パネル周りすべての部品を取り外す必要があります。一番難儀したのは電源スイッチ、電源LED、リモコン受光素子がまとまっている基板でした。内部をあまり触られたくないのでわざと複雑にしているようにも感じました。DSC06722
DSC06738

 

 

 

 

 

 

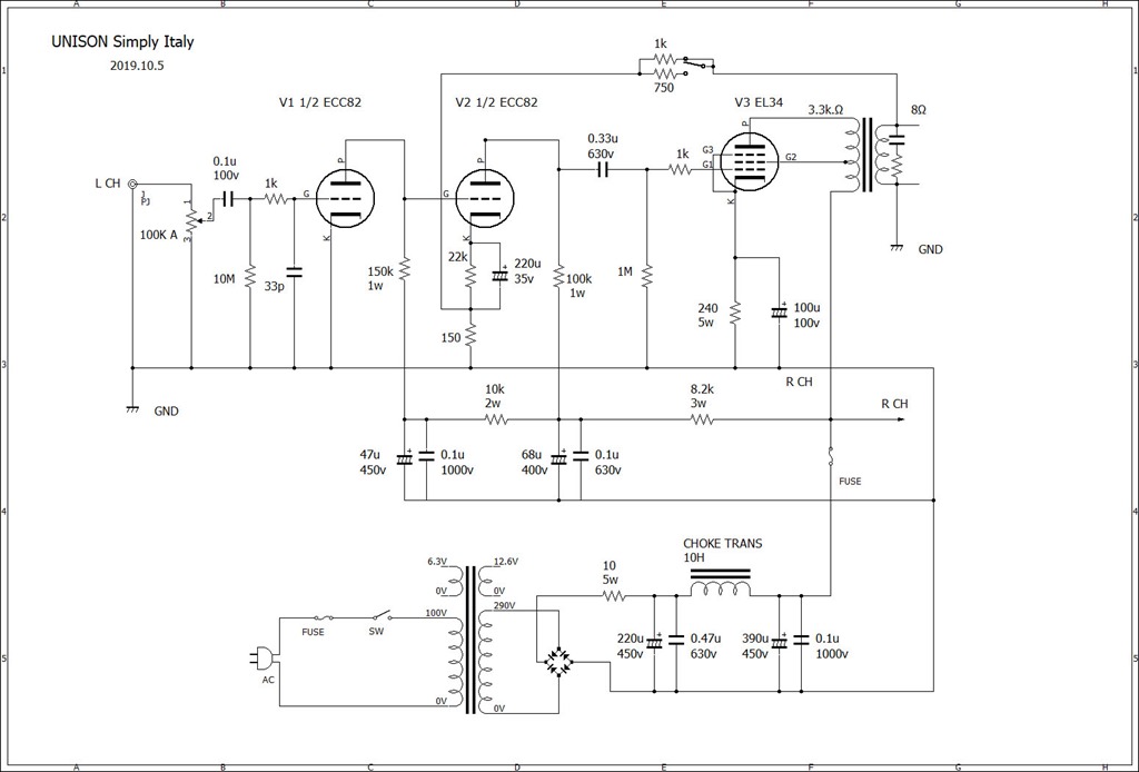
 またここでパーツの変更を考えていたので、回路の解析もしておく必要があり、裏表いろいろ眺めながら作成した回路図が以下のものです。100%の確証はありませんが、増幅回路についてはまず間違いないと思います。判ったことはSimply2とはかなり変更されているということでした。
Simply Italy_shematic

 コンデンサーなどテスターで容量を測定し、目視点検した限りでは、どこも悪いところはないようでした。音質面での改良となると、まずカップリングのWIMAのコンデンサーを交換したいです。それにカソードバイパスの電解コンを銀タンタルに交換した方がよいと思い早速部品の手配にかかりました。

カテゴリー: Mainamp パーマリンク

コメントを残す

このサイトはスパムを低減するために Akismet を使っています。コメントデータの処理方法の詳細はこちらをご覧ください