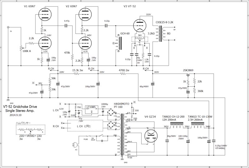
VT-52のフィラメント電圧が6.5Vと計測されたので、各箇所のB電圧を計測すると軒並み計画より50V程高い状態です。これは整流後の調整では下げきれないので、PT-160の320V端子から整流管に行く線を280Vに繋ぎ替えることにしました。するとほぼ予定していた電圧が供給されるようになりこれで行くことにします。
電圧以外の測定はまだ行っていませんがスピーカーに接続して試聴した時の雑音ハムは耳をそばまで近づけてもほぼ皆無でした。300Bアンプと単純に比較できませんが(出力トランスや回路構成も違うので)多くの方が言われているように少し重心の低い、かっちりした音、高音もよく伸びているがそれでいて硬さを感じさせない音のように感じました。高々2W超出力のアンプの音とは思えないようなスケール感があります。



