1619ppアンプの製作(3) -製作part1-

パーツの取り付けは小さな部品からしないと邪魔になりますので、真空管ソケット、立ラグなどから初めてメタルクラッド抵抗、ブロックコンデンサー、オイルコンデンサ―と大きな部品に移っていき、最後はトランス類になります。トランスを取り付けた後は必ず上面に傷が付かないようにカバーを被せてやります。

DSC_0001_1024DSC_0001_1024DSC_0004_1024DSC_0011a_1024

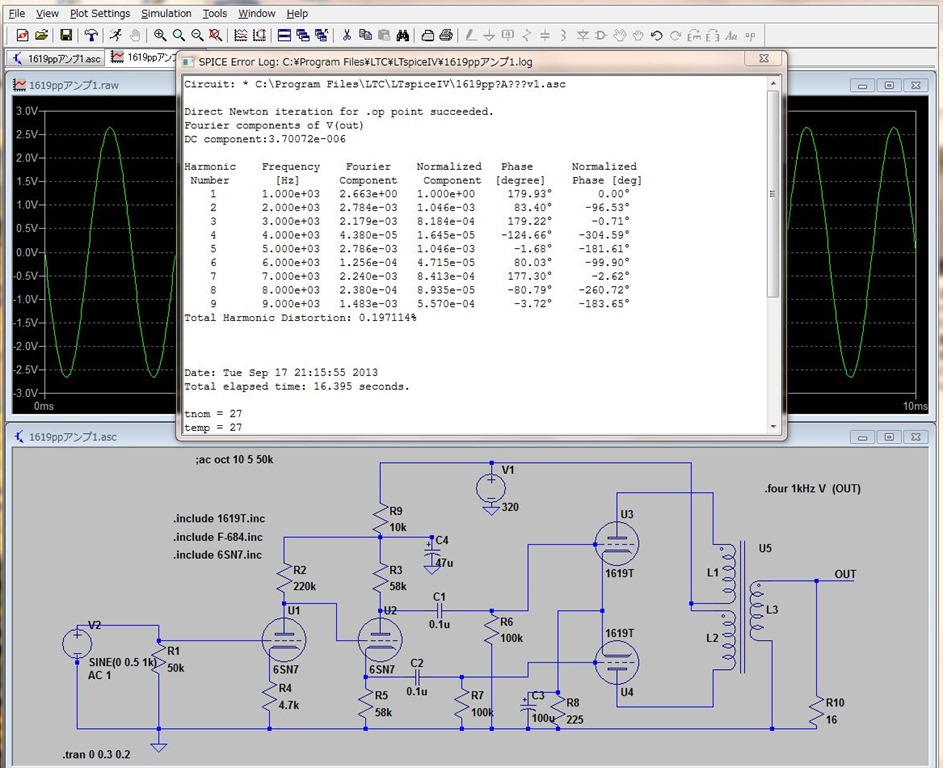
これからは配線作業に入ります。あまり部品数は多くないので、配線自体は楽な方だと感じますが油断は禁物です。私は通常上の様なシャーシ内部の写真を印刷して、その紙上にラフな配線スケッチを描いてから作業を始めます。とは言っても実際にはんだ付けをしている途中により理想的な案を思いつき、スケッチと違う形で配線をする場合も多々ありますので、その辺は臨機応変な処置をする必要があります。しばらく配線作業をしていて、元の回路図には電圧、電流、W数等何も記入がなく大体の計算で決めて部品を購入していたのですが、ちょっと不安になってきました。そこで作業を中断して回路シミュレーターを使ってシミュレートしてみることにしました。今回使うのは「LT SPICE Ⅳ」というものです。ソフトバンクから出版されている「真空管回路の基礎のキソ」という本が手元にあったからこのソフトを使いました。その結果思いもしない重大な回路の間違いがわかりました。「ラジオ技術」に載っていた元の回路では位相反転以降ほとんど増幅できない結果しか出ませんでした。問題点を探っていくと(というかベテランの方なら一目で気が付かれるようなところでしたが)初段の6SN7のカソード抵抗がやけに大きな値だと気が付き10分の1(33k→3.3k)にしてシミュレートしてみると計画に近い結果が得られました。雑誌の記事にはよくある誤植ですが気が付かずにそのまま配線していたら後で苦労するところでした。この3.3kは手持ちの関係と歪率から4.7kに変更しました。また位相反転の51kが58kになっているのはカーボン抵抗の抵抗値が経年変化で58kに増えていたため変更しました。

DSC_0001_1024WS000029WS000030

カテゴリー: Mainamp パーマリンク

コメントを残す

このサイトはスパムを低減するために Akismet を使っています。コメントデータの処理方法の詳細はこちらをご覧ください